Pop quiz! Which of these 3 people is likely to get you the most sales?
- Someone who’s been on your email list for a long time
- Someone who has just signed up for your free email list
- Someone who has just visited your website for the first time
The traditional answer to this question is “A.” After all, that person has had plenty of time to check out what you do and get “nurtured” from lead to customer.
But the real answer is B.
Think about it—someone who’s been lounging on your email list has already decided not to buy from you.Or else they would have done it already.
That doesn’t mean you should never sell to them or that they’re not an important part of your business—but for most businesses, most new sales come from new leads.
That’s what makes a welcome email series so important. It’s what you use to capitalize on “sign-up momentum.” It’s what you use to say hello.
It’s what you use to sell.
By the end of this post, you’ll have the blueprints for a straightforward, 6-email welcome series (that you can steal and use right away). I’ll show you…
- Exactly what you need to put in each email (and the timing of each email)
- How “stages of awareness” help you turn questioning readers into satisfied customers
- Examples of people who get incredible results with their sequences. I’m talking 70% more revenue, 89% more revenue, 332% more sales—even a 5,000,000 dollar week.
Create, Optimize, and Automate Your Welcome Series
Here’s how to make a great welcome email series.
Table of Contents
Why bother with a welcome email series?

A welcome email series is a sequence of emails you automatically send people after they sign up for your email list.
The moment after an opt-in is when your new subscriber is most excited. That makes a welcome email series your best chance to introduce yourself, show people how you can help—and even make a sale.
“There’s 1 email that gets a higher open rate than all others: the welcome-to-my-list email.
It’s no surprise. The recipient is at their peak interest. They just converted into a subscriber, so they are want your content and trust your brand. Setting this auto-response it a no-brainer. Opens and click through rates are often 2x any other email you send.
Think of it as just being polite. When someone starts listening, you should say hello, right? When someone asks for more, give them your best. I think of the welcome series as both smart marketing and common courtesy.” -Andy Crestodina, Chief Marketing Officer, Orbit Media
When someone signs up for your list, they are introducing themselves. When you send a welcome email, you’re offering them a handshake.
It’s just polite. And yet…
According to the First Impressions Email Marketing Study conducted by Ciceron, only 39% of brands send a welcome email. 41% of brands don’t send a welcome email within the first 48 hours.
27% sent zero emails in the first 3 weeks.
Yikes. Then consider: a lot of welcome emails look terrifyingly close to this.

When you do it well, a welcome email series is your best opportunity to say hello and turn leads into customers.
If you're only sending blog posts to people who join your email list. In that case, you're missing a huge opportunity with your email strategy.
Need an example? Look no further than Graham Cochrane, a small business owner who teaches people how to record and produce their own songs.
When he moved his sales pitch earlier in his welcome series, it increased revenue by 89%!

Even if you don’t sell something at the first opportunity, the open rates and click-through rates of your welcome email will be the highest you get on any email campaign.
Here’s an example from 1 of my welcome emails.

Whatever you want people to do—whatever action you want them to take—it will be easiest to get from them during your welcome email series.
Does your goal have to be just selling? What if you want to do something else? What if people aren’t trying to buy right away?
Expert insight: Tarzan Kay on selling with welcome sequences

“A lot of people think that welcome emails can’t sell something. I was even told once that you should send at least 12 nurture emails before selling something. I totally disagree.
What I teach my students is, before you write that welcome sequence, think about what you’re going to sell on the tail end of it.
You...
- Send a couple of nurture emails
- Slowly introduce them to who you are and what you do
- Share 1 or 2 of your core stories (make them emotional and really engaging)
- Start thinking about getting them to buy whatever thing you want them to buy
Ideally it’s connected to the thing that they opted in to get—because very few people will join a newsletter just to get a newsletter. For the most part they’re only signing up because you gave them a reason and they wanted to get your free thing.”
– Tarzan Kay is a conversion copywriter who specializes in launches and email sales funnels.
Welcome email series example goals
Possible goals of your welcome series include getting...
- First-time buyers of your product or service
- Cross-sells and upsells
- Phone calls and conversations with new contacts
- More information
- More onboarded clients or customers
- More members of a community
- Testimonials
- Feedback to help improve your business
The world has a lot of people, and most of them aren’t your customers—that’s why most welcome email sequences tend to focus on new leads and subscribers.
But there’s no reason you can’t use great welcome emails to delight your existing customers too.
Sarah, an ActiveCampaign customer and founder of Miss Efficiency Bookkeeping, uses a welcome automation to onboard new clients, collect information, and ask for feedback.
Here’s what she puts into each email:
- Email 1: Welcome. Sarah welcomes the new client to the business. She also sends a handwritten thank you card that coincides with this email.
- Email 2: How we work. Sarah builds trust by introducing her team and sharing a little bit about her team’s background.
- Email 3: What to expect from us. Bookkeeping is a topic that comes with a lot of anxiety, so this email lays out exactly what Sarah’s clients can expect.
- Email 4: What we need from you. There are various documents and forms. This email has a checklist that makes it easier for clients to dig up everything they need.
At the same time as this series, Sarah mails her clients a thank you note and a physical copy of her book.

Then, once the book is sent (about 1 month in), the welcome series continues.
- Email 5: Review Miss Efficiency. Online reviews help Sarah get more business, so she asks clients to provide them after onboarding.
- Email 6: Ask for feedback. Now that clients are fully onboarded, their feedback can help Sarah improve her business—and retain clients at risk of dropping out.
No matter the context, a welcome series is your opportunity to say hello. It’s a way to welcome each person—and make them an offer—automatically.
Imagine if Sarah had to manually go through that process for every. single. Client.
Or if Grant didn’t move his pitch earlier—and made 11 THOUSAND fewer dollars a month because of it?
If your question is “Should I bother writing a welcome email series,” the answer is a clear, resounding...YES! Shout it from the rooftops. If you really want to go the extra mile for your customers, have a look at these free welcome video script templates from Bonjoro!
Expert insight: Sarah Anderson on defining welcome email goals

"A welcome series is the perfect way to introduce a new subscriber to your brand. They’re new here. Take a minute to bring them up to speed on all the awesome things you do.
You can use your welcome series to showcase the best you have to offer. Share your top pieces of content, give a ton of value, and show that you’re here to help.
To plan the individual emails, start by defining the main goal of each 1 before you sit down to write. What do you want a subscriber to do after reading it? Hit reply? Read your blog? Book a call?
Choose the most important action you want the reader to take. Make it the clear next step after reading the email. If there are multiple actions you want a subscriber to take, write multiple emails in your series to guide the reader through that journey."
– Sarah Anderson is a conversion copywriter and email strategist. She writes at Pro Email Copy.
How many emails should you include in your welcome email series?
We recommend sending 4-6 emails as part of your welcome series. You need to have enough emails to build trust and help your contacts out before you push for the sale—5 emails give you space to devote each email to a specific topic.
Ryan Johnson, the head copywriter at GrowthLab, is the master of designing email funnels and launches. Here’s how he lays out a 5-day funnel for GrowthLab’s course Mental Mastery.

First, GrowthLab attracts attention with an interesting question. Then they capture interest and start getting people to want the product.
In emails 3 and 4 they keep building desire (and open the course for sale.
And in email 5 they make a hard sell.
Here’s what to put in each email of your welcome series
How can you create the kind of welcome series that makes people jump to click on your emails?
And, more importantly, that gets them to do the stuff you want them to do?
One of the hardest parts of creating a welcome email series is figuring out what to actually put in your emails. Lucky for all of us, there’s a framework that can help: stages of awareness.
Stages of awareness were created by copywriting legend Eugene Schwartz. You can read all about them in his book Breakthrough Advertising—as long as you’re willing to dish out $125 to read it (I’ve never seen it sell for less).

“Copy cannot create desire for a product. It can only take the hopes, dreams, fears, and desires that already exists in the hearts of millions of people, and focus those already existing desires onto a particular product. This is the copy writer’s task: not to create this mass desire—but to channel and direct it.” -one of many brilliant quotes in this book (Source: Amazon)
Here’s a quick description of each stage of awareness, as told by Brian Clark of Copyblogger (note: these are Brian’s words, but I flipped the order around a bit):
- Completely Unaware: No knowledge of anything except, perhaps, his own identity or opinion.
- Problem Aware: Your prospect senses he has a problem but doesn’t know there’s a solution.
- Solution Aware: Your prospect knows the result he wants, but not that your product provides it.
- Product Aware: Your prospect knows what you sell but isn’t sure it’s right for him.
- The Most Aware: Your prospect knows your product and only needs to know “the deal.”
Why is this important? Because someone who has never heard of you will never buy from you.
The closer you get to most aware, the more likely you will buy something. So the goal of most email funnels is to move people—from their current stage of awareness to most aware.
(If you want to learn more about how to use stages of awareness—along with level of intent and sophistication—we’ve written about them here).
People in each stage care about different things. This means you need to say different things in each stage.
This graphic from Joanna Wiebe, the original conversion copywriter, is useful.

If you got someone to give you their email address, your contact probably isn’t starting at “unaware.” But it’s a safe bet that they aren’t “most aware” either—which is why you can’t always sell too quickly.
You can do customer research to figure out exactly what to say. For now, we’ll assume that the person in your welcome email series is “problem aware” (sometimes called “pain aware”).
What do you say in each email if you’ve got mostly “pain-aware” people (which is true for many businesses)?

We’ve covered your first email. Your goals are:
- Deliver the lead magnets and other materials people are asking for
- Segment your audience based on their needs
- Tell people what to expect next
Advanced tip! Add gravitas to your welcome email. Here’s what funnel expert Tarzan Kay has to say:
“You always want to think about adding meaning and gravitas to the fact that they just signed up to the list. Let’s say it’s like a weight loss program—you want to really applaud them for finally taking action and really doing something, because most people just wish that they were thinner.” -Tarzan Kay
It’s subtle, but congratulating people for taking their first step is an example of what Ry Schwartz calls “coaching decisiveness.”
Most people don’t look at your offer and consciously say no—they never fully consider your offer in the first place. “Coaching decisiveness” is when you praise people for taking action or force them to make a conscious decision (instead of passively ignoring you).
Your welcome email is a great time to start coaching.
Now let’s talk about a “starter funnel” that you can use right now.
Email 1: Your welcome email
Your welcome email is the first step of your welcome series. In your welcome email, you should introduce yourself, say hello, and give people the information they signed up to get.
What can you use a welcome email for?
- Deliver lead magnets
- Get people to actually use your products
- Give people helpful information
- Introduce people to your brand story
- Ask people what they want (so you can send it to them)
We’ve written about welcome emails before—and included 7 examples of welcome emails that do it right.
Expert insight: Joel Klettke on next steps

One of the most important things you can do in a welcome email is give people a clear picture of next steps.
What's the 1 small step they can take RIGHT NOW to become a more successful user? What tiny little forward motion could help push the snowball down the hill?
Make sure that whatever you offer as a next step, it is easy, attainable, and moves them toward their "AHA" moment of being a user or subscriber.
– Joel Klettke is a conversion copywriter. He is the founder of Business Casual Copywriting and Case Study Buddy.
When a subscriber joins, they should get your welcome email. What you do from there depends on the specific action you want people to take—but in the end, it all comes down to 2 steps:
- Give people the thing they expected (their free download or other information)
- Tell people what to expect next
If you get this right, your welcome email performance could be outstanding.
Email 2: “What if you could solve this problem?”
Your contacts have a problem. The thing you sell solves their problem.
But no one will buy your thing if they don’t believe they can solve their problem in the first place.
That’s what this email does—it shows them that there is an answer to their problem.
In other words, it moves them from “problem aware” to “solution aware.”
Here’s an example of this email style from Ramit Sethi:

This email eventually winds up helping people come up with their own business ideas. But notice that it doesn’t start there. It starts with the subject line “You don’t need “motivation.” Do this instead.”
Why?
- His readers know they have a problem (no business idea), and they think they have another problem (no motivation).
- Everyone wants to believe that they are capable. Stripping away the “no motivation” objection (and using really specific examples and language) helps them believe.
- Later in the email, he also tears down “follow your passion…”
- ...and he ends by saying: “When people say, “I don’t have an idea,” what they’re really saying is, “I have taken zero action to learn the process of generating, filtering, and identifying a profitable idea.” IT IS A PROCESS YOU CAN LEARN, PEOPLE.”
At the end of this email, the reader has gone on a journey from “I have no idea and no motivation, and I don’t know what my passion is” to “I might not have an idea, but maybe I could find one.”
(Conveniently, Ramit then links to a list of business ideas. He really knows his stuff).
To write a “what if” email, you need to ask 3 questions:
- What problem does my reader need solved?
- What do they need to do to solve it?
- What do they think they need to do (but actually don’t)?
With answers to those questions, writing your email is simple. You just tear down the thing they think they need and fill in the thing they actually need.
Here’s how Ramit does it:
- What problem: No business ideas
- What they need: To get started coming up with ideas
- What they think they need: “Motivation” to solve the problem
Note (and this is important): part of this email shows your readers that they’re wrong. It is absolutely critical that you focus your attention on how “what they think they need” is wrong—and not on belittling their problem.
Their problem is your way in. They listen to you because you solve their problem.
You tear down their beliefs to help them solve their problem better (for that reason, it helps if the belief they have is unpleasant to experience and hard to fix, like “lack of motivation”).
Email 3: Good Will Hunting (aka, “It’s not your fault”)
“The very fact that it is okay for us to feel a certain way encourages us to stop fighting to maintain and justify our feeling that way. When we’re told it is okay to dream, we tend to be more flexible with our dreams. When we’re told we’re not responsible for something, we often find that we’re more open to accepting responsibility for it. When we’re told that it’s okay to be afraid, we often feel less afraid.” -Blair Warren, The One Sentence Persuasion Course
Guilt is a powerful emotion. It’s a powerfully negative emotion, and it’s 1 that you don’t want to overemphasize in your funnel.
No one likes being guilt-tripped. And everyone prefers “not feeling guilty” to “feeling guilty.”
People want to believe that their problems aren’t their fault. If your emails can do that for them—if you can convince them—you give them incredible relief. And you help them realize that even though they don’t need to feel guilty, they can solve their problems.
A great “it’s not your fault” email does this: it relieves guilt and presents an opportunity.
Check out this clever example from Darya Rose of Summer Tomato.

Darya uses a personal story instead of directly saying, “it’s not your fault.” But the ideas here are straight out of the Good Will Hunting playbook:
- “Cooking was never something I learned growing up.”
- “As if I’d always known how to saute veggies or roast a chicken.”
- “It took me years of stumbling my way through the kitchen.”
- “It requires an amount of time and a level of patience that almost none of us can afford.”
What are those quotes really saying? “This is hard stuff, and nobody teaches it to you.”

“Everyone else has things figured out” is a powerful, emotional belief that a lot of people have. You can lift guilt by saying, “Nobody teaches you this stuff—so of course, you don’t know it! How could you?”
And you open the door to your product.
Email 3 is when you introduce your product. It’s when you take your reader from “aware of their problem and potential solutions” to “aware of your specific solution.”
You don’t need to go for a hard sell just yet—you can still move people to “Most Aware.” This is just your first opportunity to mention your product (and start picking up sales from people who are ready to buy).
If you remember nothing else, here’s the core message of this email: “This is hard, and nobody teaches it to you. It’s not your fault, and here’s how you can learn.”
Email 4: 5-inch benefits, 5-mile benefits
“This is the ultimate benefit email, which is great to put in bottom-of-funnel campaigns or toward the end of a sales sequence.
"Write an email helping your subscriber—the hero—see the immediate, short-term and long-term benefits. Your email copy should move from immediate “within 5 inches of the reader” benefits all the way to the distant but attainable “5 mile” outcomes." -Joanna Wiebe, CopyHackers
How will your offer change someone’s life?
You need to be able to answer that question if you’re going to sell. More importantly, you need to be able to convince your reader that you can help them.
But there’s a problem.
- The biggest, dreamiest results of most offers come in the long-term
- People don’t get excited by long-term answers—they want results now
- You need people to get excited if they’re going to buy from you
That’s when you use future pacing.
What is future pacing? Here’s a definition from copywriter Joel Klettke:
“Future pacing is where you use words to get your lead to imagine themselves in a future where they are experiencing the incredible outcomes your solution can provide.”
And here’s an example from 1 of Ramit Sethi’s sales pages.

Ramit uses future pacing to show the benefits at 4 stages:
- Right after buying the product
- A month after buying the product
- A few months or a year after buying the product
- The rest of your life
If all he shared were the “rest of your life” benefits, the claims would be too big to believe.
If all he shared were the “right after buying” benefits, they would be too small to be worth it.
But by pulling them all together, Ramit presents a believable, compelling story.
When you do future pacing, you can target the same time periods. Ask yourself:
- What benefits will a customer get right away?
- What benefits will a customer get in a few weeks?
- What benefits will a customer get in months or years?
Then you lay out those benefits in order. Sprinkle in phrases like “think about,” “what if,” and “imagine.” Here’s political advisor Frank Luntz on why:
“The perfect opening is the word imagine, because imagine allows you to communicate in the eyes and the vision of the listener rather than yours.”
“Imagine” helps people visualize themselves with the product. Even the best emails in the world can’t match the picture your reader paints in their own head.
Email 5 + 6: Urgency (time to sell)
“The way to love anything is to realize that it might be lost.” -Robert Cialdini, Influence
Email 5 + 6 is where you make the sales
If you’ve ever run an email funnel for a product launch, you know that most sales come at the end. Sure some cash will trickle in when you announce the product—but it isn’t until it’s time to “do or die” that most people will whip out their credit cards.
Robert Cialdini is a psychology professor, and he might be the top persuasion expert in the world—his book Influence is the book on the psychology of persuasion.
“Scarcity” is 1 of Cialdini’s 7 principles of persuasion. And the most common type of scarcity is urgency.
It can work wonders.

Email 5 and 6 are your last chance to make the sale—and your last chance to get your readers to buy from you. Often these emails are sent on the same day because it’s time to ramp up the urgency.
Here’s the focus of each email:
- Email 5: Urgency (+ features/benefits). Ramp up the urgency (countdown timers work well here). You can also push the “loss aversion” lever by painting a sad picture of what life looks like without your product.
- Email 6: Final reminder (+ testimonials). Typically a shorter email, this is a final reminder—a true “last chance” email. It’s a good place to emphasize testimonials in case “proof” is holding people back.
What do these emails actually look like?
Here’s an example of an “Email 5,” from conversion copywriter Joanna Wiebe.

Jo is a copywriting phenom, and this email has it all.
- Countdown timer (you can literally watch the opportunity tick away from you)
- Painting a lukewarm picture of life without the product
- Phrases like “the tipping point was within reach” (great loss aversion)
(They aren’t about urgency specifically, but also notice the great use of phrases like “your invitation” instead of “your chance.” How the email starts with a hard sell, then immediately backs off. And how her description of Monday really lets you imagine that coffee shop).
Brilliant.
What about Email 6?
Here’s an example of a closing email from style coach Peter Nguyen (of The Essential Man).

Look at what he’s doing here because it’s clever:
- It opens with a “courtesy reminder.” Still going for the sale, but not obnoxiously.
- It shows a real email from a real reader showcasing a real objection—and tears it down.
- Further down in the email shows an impressive progress picture from a student.
- It ends with a call to action to join his course.
At this point, there aren’t a whole lot of reasons for someone not to buy from you:
- They were never interested
- They forgot to sign up
- They don’t believe your offer will help them
At this point, there's not much you can do to reach people who were never interested (sorry).
But this email tackles both of the other 2 problems. It starts with a simple reminder, which grabs the people who were kicking the can down the road.
And then it tackles objections. It’s the end of this conversation:
Reader: “I signed up for this email list, but I’m not sure I want to pay for stuff.”
Emails 1-4: “Here’s all the dope stuff you’ll get—don’t you want that life?”
Reader: “That sounds great and all, but does it really work? Prove it.”
Emails 5-6: [proves it]
Reader: 0.o
Reader: [pulls out credit card]
Don’t Miss Out On The Power of New Subscribers
Welcome email series Frequently asked questions
That’s a simple, 6-email welcome series that you can use to boost sales.
Wait...aren’t there still some details to take care of?
Here are a few FAQs (and examples of advanced funnels):
- Why not just have 1 welcome email? Isn’t 4 - 6 emails excessive?
- How often should you send these automated emails?
- How do you combine your broadcasts and your welcome email series?
- How do you transition from your welcome email series to selling something later?
Why not just have 1 welcome email? Isn’t 4 - 6 emails excessive?
One welcome email is a start, but it isn’t enough time to do everything you need it to do. Your welcome email needs to give people what they want and introduce you to them—there isn’t space to also start selling your product.
Having 4 - 6 emails in a funnel gives you room to sell. It helps you show value and move people further along the journey to becoming a customer.

If you’re worried about over sending—don’t be. Remember, this is the time when people are most likely to listen to what you have to say.
How often should you send automated welcome series emails?
For most welcome email sequences, you can send 1 email a day. There are exceptions, but this is a perfectly fine rule of thumb.
If you wait too long between emails, your customers don’t think of them as connected—emails that are 4-days apart aren’t “nurturing” leads; they’re disconnected.
Of course, this depends…
- If your contacts need time to try out your content or a trial, giving them that time makes sense—as long as they still interact with you in some capacity.
- If you have contacts who are red-hot and ready to take action, emailing them twice a day might make sense too.
The key? Don’t lose momentum. Send as often as necessary to keep the momentum going.
Need some inspiration? Check out these email templates.
Expert insight: Justin Blackman on "open loops"

“A great welcome series is an elongated tease. It tells you what it’ll do to you, for you, and how it’ll make you feel at the end. Then it drops reminders of what’s coming.
It establishes open loops to excite your brain and pique your curiosity. It drops hints and plants clues to move you forward—and every email delivers value—but it holds back on giving all the good stuff at once. Then it double-downs on the intrigue with a great P.S.
When done well, readers will jump when they see you in their inbox—and your sender name becomes more valuable than the subject line.”
– Justin Blackman is a copywriter and creator of the Headline Project, where he wrote 100 headlines a day for 100 days. You can learn more on his website.
(But for most people, once per day is a good starting point. You can test from there).
How do you combine your broadcasts and your welcome email series?
In your email marketing automation software, you can set up your broadcasts so that they don’t go to anyone currently in your welcome automation.
I get the fear here—you don’t want to stop sending out your regular newsletters because that’s a big part of getting people onto your email list in the first place!
At the same time, you don’t want to send a newsletter to someone going through your welcome email series because that’s confusing.

An illustration of the ActiveCampaign segment builder. You can segment based on literally hundreds of factors—including whether or not someone is in your welcome email series
In ActiveCampaign, for example, you would:
- Create a “segment” when you go to send your broadcast or newsletter email
- Exclude anyone in your welcome sequence
- Once they’re not in your welcome sequence, they’ll start getting your regular emails
How do you transition from your welcome email series to selling something later?
This one’s easy. You just do!
You don’t always want to be selling something in your emails—that’s a really fast way to get people to stop paying attention to you.
But you also don’t need to be shy about selling to people, as long as you’re selling stuff people want. You get more than 1 shot to turn a reader into a customer—just because they said no to your welcome email series doesn’t mean they’ll never buy from you.
Maybe let people get your regular newsletter for a while—but the next time you have a launch, you can go right ahead and include them.
Conclusion: Advanced welcome email series tips
Oh, you're trying to get fancy with it? If you’re ready to take a step past the 6-email welcome series, there’s a lot you can do.
Here are a few examples of the possibilities.
RightMessage founder Brennan Dunn uses personalization to customize his pitch for different audiences. Here’s an example of how he gathers that info:

Because he uses email automation, Brennan can send an entirely different set of emails to each group of people. Doing that increases his sales by 70%.
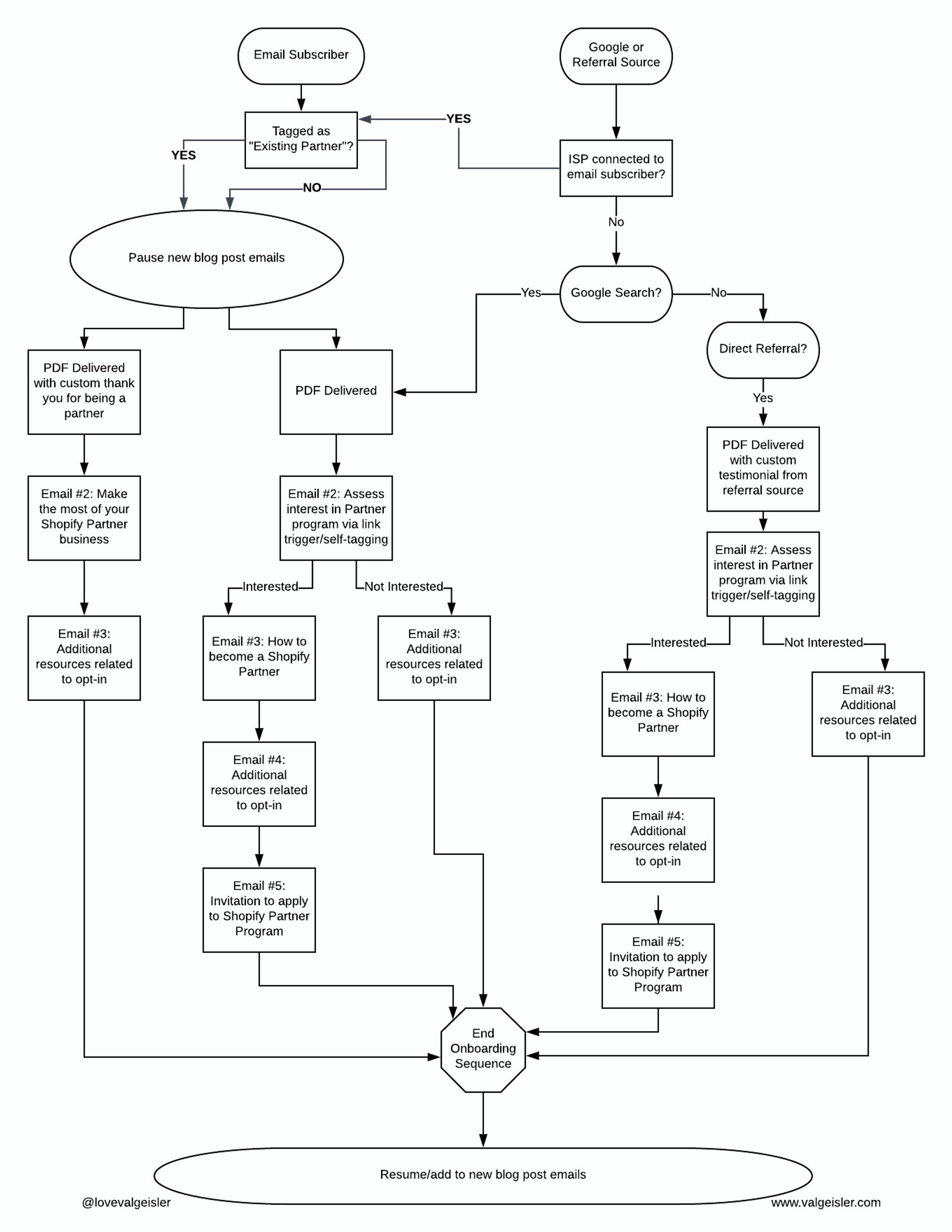
Another example? Email expert Val Geisler did a teardown of Shopify’s onboarding sequence. She recommended that Shopify map out different funnels based on where subscribers were coming from.
The result is pretty advanced.

What about an email funnel that’s more advanced but not because of segmentation? Let’s take a look back at our old friend Ramit Sethi.
Copywriter Will Hoekenga did a great breakdown of Ramit Sethi’s funnel for Zero to Launch.

This funnel took a month and had 17,000 words across 23 emails. (Source, Will Hoekenga)
(By the way, I’m pretty sure this is the same funnel that got Ramit his 5,000,000 dollar week).
You’ll notice that Ramit doesn’t actually launch his product until A FULL MONTH after the beginning of the funnel.
What Ramit has done here is spend more time working the stages of awareness. As a refresher, they are:
- Unaware
- Pain/Problem Aware
- Solution Aware
- Product Aware
- Most Aware
By far, the hardest step is taking someone from Unaware of their problem to Problem Aware. The second hardest step is going from Problem Aware to Solution Aware.
So Ramit spends more time on that part of the funnel! He can afford to because his copywriting is incredible, and he knows that people will keep reading.
This funnel is a few years old at this point, and it’s likely to have changed a bit.
In fact, it has! At the time of writing, I’m literally in the middle of his launch funnel for this course.
And I just got another email from him.

“Will Zero to Launch work” sounds an awful lot like a “prove it” email, doesn’t it?
The fundamentals work even when you get as advanced as Ramit Sethi and his team. A welcome email series with 6 emails is a great foundation to start from.







